提交成功
2023-11-06

VT法律服务产品展|解除公司“四类责任人”执行限制措施法律服务产品


万商天勤律师事务所

法律服务产品展


万商天勤第二届法律服务产品创新大赛中,诸多精彩产品体现了律师对行业的洞察,对客户市场的精准把握。参赛的法律服务产品是万商天勤人智慧与匠心的沉淀,也是万商天勤律师事务所专业化建设的重要途径。


为推进产品有效落地,形成以法律服务产品为亮点,以创新为特色的品牌矩阵,万商天勤设立「VT法律服务产品展」栏目,以充分展示比赛中优胜的法律服务产品。


我们将通过这个栏目向客户呈现万商天勤专业律师的服务意识和产品品质。与您共享,更为您所用,这是我们想赋予每一个法律服务产品的价值。




01

产品背景



随着近几年经济下行,企业遭遇债务危机,因无法清偿到期债务,被法院强制执行,公司相关负责人被同时采取限高、边控等执行限制措施。


根据最高人民法院2015年出台的《限制被执行人高消费若干规定》,可能被采取执行限制措施的相关责任人主要有四类:包括公司法定代表人、主要负责人、影响债务履行的直接责任人员和实际控制人。


其中,法定代表人、实控人的定义源自《公司法》;主要负责人通常指非法人组织的代表人;影响债务履行的直接责任人员其认定标准则较为模糊,结合以往类似经验,法院通常会认定原法定代表人、股东(尤其控股股东)、董事长、执行董事、董事、监事及其他高级管理人员(含总经理、副总经理、财务负责人、上市公司董秘)等,属于这类责任人员,应被采取限制措施。


因我国工商登记制度只要求形式审查而不做实质审查,许多企业公司老板为逃避自身责任,利用制度漏洞,诱使员工、亲友挂名登记为工商系统中披露的相关责任人员,充当挡箭牌。


也有一些职业经理人或企业高管法律意识淡薄,离职时未能涤除单位的工商登记信息,致使自己在离职若干年之后仍被“误伤”。


还有一些财务投资人,在退出投资标时,因标的公司设置障碍,未能做到工商层面的完全退出,个人权益受到影响。


由于上述“误伤”和“背锅”情形频发,客户的诉求通常为免于执行限制措施、与被登记的企业做切割以及消除被执行企业债务、行政责任、刑事责任关联的潜在风险。这些当事人在遇到类似情形时,急需相应救济途径,以便在个人权益与公司对外公示效力之间存在冲突时,能优先保障个人权益。




02

目标客户



被挂名或冒名登记为被执行企业法定代表人、董事、股东或监事的“背锅侠”;


已从被执行企业离职许久的董、监、高;


财务投资人;


公司实控人。





03

经典案例



核心痛点场景之【背锅侠】


台湾人A先生系某英式下午茶连锁品牌的兼职顾问,因与该下午茶品牌B公司的创始人相识并开展长期合作,出于信任,提供了自己的身份信息供B公司用于工商登记。后B公司经营不善,创始人跑路。A先生不仅被拖欠大量合作服务费,还因挂名B公司董事长兼法定代表人,被执行法院限高。因A常年往返于上海台北两地处理自己的生意,一旦被限高和边控,将意味着A在两岸的事业彻底停摆。


A先生的诉求为:①通过救济途径涤除工商登记信息,并免于执行限制措施,保障自己出行自由;②通过生效法律文书确认自己与B公司无实质关联,恢复个人名誉。


核心痛点场景之

【离职董 监 高】


C先生曾在D公司担任职业经理人并登记为公司执行董事、总经理。于3年前从D公司离职,但D公司迟迟未办理变更登记。后因D公司负债执行,被采取限高措施。限高令涉及全国十余家法院,共计几十起执行案件。C希望能与D公司尽快办理工商变更登记、并解除全国范围内所有限高令。


核心痛点场景之

【财务投资人/实际控制人】


因公司经营不善,债权人争相起诉、踩踏,公司老板E先生无力回天,短期需求为处理各类纠纷应诉事宜,长期需求为注销清算或破产。


注:以上场景中涉及的案例,均为赵悦良律师团队提供法律服务的成功案例。




04

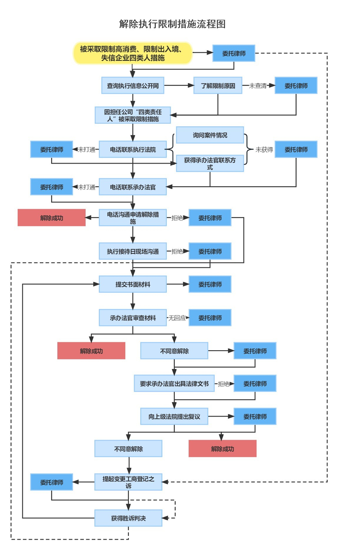
服务内容






05

产品效果



赵悦良律师团队目前代理的类似案件已有几十起,成功率仍保持在100%。


团队已梳理出全套服务流程及文书模板,与全国各地多家执行法院均有类似案件的沟通经验,能有针对性地为当事人设计解除方案,高效达成当事人最终目标。



文章分享
相关文章推荐