提交成功
2020-05-06

V&T 原创|关于律师的个税汇算清缴,看这一篇足够了


随着4月28日湖北省开通手机个人所得税APP综合所得年度汇算功能,至此全国各省市个税综合所得汇算清缴已全部开通。个人所得税作为律师最关注的一个税种,那么律师需要做个税汇算清缴吗?律师的个税汇算是只有综合所得汇算清缴一种吗?律师怎样做个税的汇算清缴?带着这些疑问,我们今天来重点分析一下合伙制律师事务所中律师的个税汇算清缴相关问题。


一、律师要不要进行个税汇算清缴


(一)合伙制律师事务所缴纳企业所得税还是个人所得税


根据国税发〔2000〕149号文件规定,律师个人出资兴办的独资和合伙性质的律师事务所的年度经营所得,从2000年1月1日起,停止征收企业所得税,作为出资律师的个人经营所得,按照有关规定,比照“个体工商户的生产、经营所得”应税项目征收个人所得税。因此合伙制律师事务所缴纳的是个人所得税。


(二)律师取得收入应归入税法上的何种所得


根据合伙制律师事务所中律师的人员性质不同,可以大致分为合伙人律师和雇佣律师两类,雇佣律师包括在律所领取工资、办案分成的专职薪酬/提成律师和兼职律师。人员性质不同造成收入的税收性质也不同。

合伙人律师在律所取得的收入属于经营所得。国税发〔2000〕149号文件第一条规定,出资律师的个人经营所得,按照有关规定,比照“个体工商户的生产、经营所得”应税项目征收个人所得税。依据新修订的个人所得税法实施条例第六条规定,个体工商户从事生产、经营活动取得的所得属于经营所得,因此,合伙人律师在律所取得的收入应属于经营所得。


雇佣律师在律师取得的收入属于综合所得。国税发〔2000〕149号文件第四条规定,律师事务所支付给雇员(包括律师及行政辅助人员,但不包括律师事务所的投资者,下同)的所得,按“工资、薪金所得”应税项目征收个人所得税。因此雇佣律师取得的收入在税法上被认定为工资薪金所得,属于综合所得的范畴。


(三)根据律师所得类型的不同,汇算清缴也不同


人员性质不同造成收入性质不同,个税汇算清缴的适用规则也不相同。


合伙人律师需按照经营所得进行个税汇算清缴。根据个人所得税法第十二条规定,纳税人取得经营所得,按年计算个人所得税,由纳税人在月度或者季度终了后十五日内向税务机关报送纳税申报表,并预缴税款;在取得所得的次年三月三十一日前办理汇算清缴。经营所得的汇算清缴期是次年1月1日至3月31日,因疫情影响可能延期,以当地税局通知为准。


雇员律师(含薪酬律师、提成律师、兼职律师)需按照综合所得进行个税汇算清缴。雇员律师如果同时符合以下条件,就需要办理综合所得年度汇算(综合所得汇算清缴期为次年3月1日至6月30日):


1. 属于税法规定的中国居民个人;

2. 在一个纳税年度内(2019年1月1日至12月31日期间)取得了工资薪金、劳务报酬、稿酬或者特许权使用费所得中的一项或多项;

3. 年综合计税后需要申请退税(自愿放弃退税除外),或者应当补税且存在以下情形之一:A.综合所得年收入高于12万元且应补税金额高于400元;B.取得收入时,扣缴义务人未依法预扣预缴个人所得税。


二、律师怎样进行个税汇算清缴


律师中的律师因身份不同,个税纳税义务不同,个税汇算清缴的计算也不相同。


(一)合伙人律师:“先分后税”适用经营所得计税规则


1. 合伙人律师经营所得月度预交环节


1.png

例子:截至2019年3月31日,甲律师事务所2019年度累计取得收入420万元,支出成本费用共计350万(其中合伙人领取的工资、案件提成250万元,其他费用100万元),假定以前年度没有亏损。张律师为甲律师事务所的合伙人,与其他合伙人约定的利润分配比例为20%,张律师本年度在律所领取的工资、办案提成共计56万元,同时张律师前两个月已预交个人所得税8万元,那么张律师在4月15日前应申报缴纳的个人所得税是多少?


(1)计算张律师当年实际领取金额:(420-250-100)*20%+56=70万元

(2)计算律所当年累计利润:420-100=320万元

(3)计算张律师实际利润分配比例:70/320=21.875%

(4)计算张律师截止3月31日的累计应纳税所得额,假定张律师每月个人负担三险一金为3000元,则为:(420-100)*21.875%-(0.5+0.3)*3=67.6万元

计算张律师本月应预交个人所得税:(67.6*35%-6.55)-8=9.11万元


2. 合伙人律师经营所得年度汇算清缴环节


(1)经营所得年度汇算计税步骤:


①以律师事务所会计利润为基础,通过纳税调整,计算律师事务所经纳税调整后的生产经营所得

②每个合伙人律师按分配比例计算分配生产经营所得

③每个出资律师合伙人按分配的生产经营所得减去各项扣除费用,确定应纳税所得额

④根据应纳税所得额,乘以对应的适用税率,减速算扣除数,确定应纳税额

⑤将合伙人律师的应纳税额与已预交税额对比,多退少补


(2)例子


乙律师事务所有10位合伙人,按各合伙人贡献决定2019年度的各合伙人分配比例。李律师是该所一名合伙人,经全体合伙人核算,李律师利润分配比例为20%。该律师事务所2019年度财务数据:不含税收入5000万元,成本、费用、税金4010万元(其中:2019年度发生招待费40万元,广告业务宣传费100万元,工资薪金支出(含合伙人)2000万元,合伙人列支2万元/月/人;职工教育经费发生100万元,不合规支出100万元),会计利润990万元;无以前年度弥补亏损。 


李律师以个人名义向中华慈善总会捐赠10万元,符合公益性捐赠扣除条件,捐赠项目扣除比例100%;个人承担社保费用2.4万元、住房公积金3.6万元;育有二个子女,大儿子上初三,小女儿上小学六年级;李律师为独生子女,父母60岁以上。以上个人扣除项目在乙律师事务所取得应税所得中扣除。李律师2019年已预交个人所得税50万元。那么李律师在年度汇算清缴时应否补税?


①按税收规定计算乙律所2019年度纳税调整后生产经营所得额。


1)乙律师事务所纳税调整项目如下:


a.业务招待费扣除限额:5000×5‰=25万元;40×60%=24万元,调增业务招待费40-24=16万元;

b.广告与业务宣传费扣除限额:5000×15%=750万元,实际发生100万元,业务宣传费可全额税前扣除;

c.合伙人工资及业务提成不得税前扣除,调增应纳税所得额=10*2*12=240万元;

d.职工教育经费扣除限额:(2000-240)*2.5%=44万元,实际发生100万元,调增应纳税所得额56万元。

e.调增不合规成本费用发票列支额100万元。


 2)计算律所2019年度纳税调整后经营所得额=会计利润+纳税调整=990+16+240+56+100=1402万元。


②计算李律师实际利润分配比例:


李律师税前实际所得=990*20%+24=222万元;

全体合伙人税前实际所得=990+240=1230万元。


纳税调整后李律师实际利润的分配比例为:222/1230*100%=18.05%;

③计算李律师的费用及捐赠扣除情况:6+2.4+3.6+0.2*12+0.2*12+10=26.8万元

④计算李律师2019年度的应纳税额:(1402*18.05%-26.8)*35%-6.55=72.64万元

⑤计算李律师2019年度应补税额=72.64-50=22.64万元


3. 合伙人律师个税汇算的关键注意点


(1)合伙人工资及业务提成不得税前扣除。合伙人的工资及业务提成属于合伙人的经营所得,虽然在律所账务处理上按照工资、薪金所得处理了,但是一项收入不可能对应两种税法上的所得类型,因此合伙人工资及业务提成在合伙律所年度汇算时不得税前扣除,要做纳税调整处理。


(2)合伙人利润分配比例与合伙人(纳税)分配比例不同。合伙人利润分配比例即合伙协议约定或者全体合伙人协商一致的利润分配比例,虽然合伙人之间约定了利润分配比例,但是因为各个合伙人实际领取的工资及业务提成不同,导致最终承担纳税负担的实际利润分配比例不同于最初的约定利润分配比例。


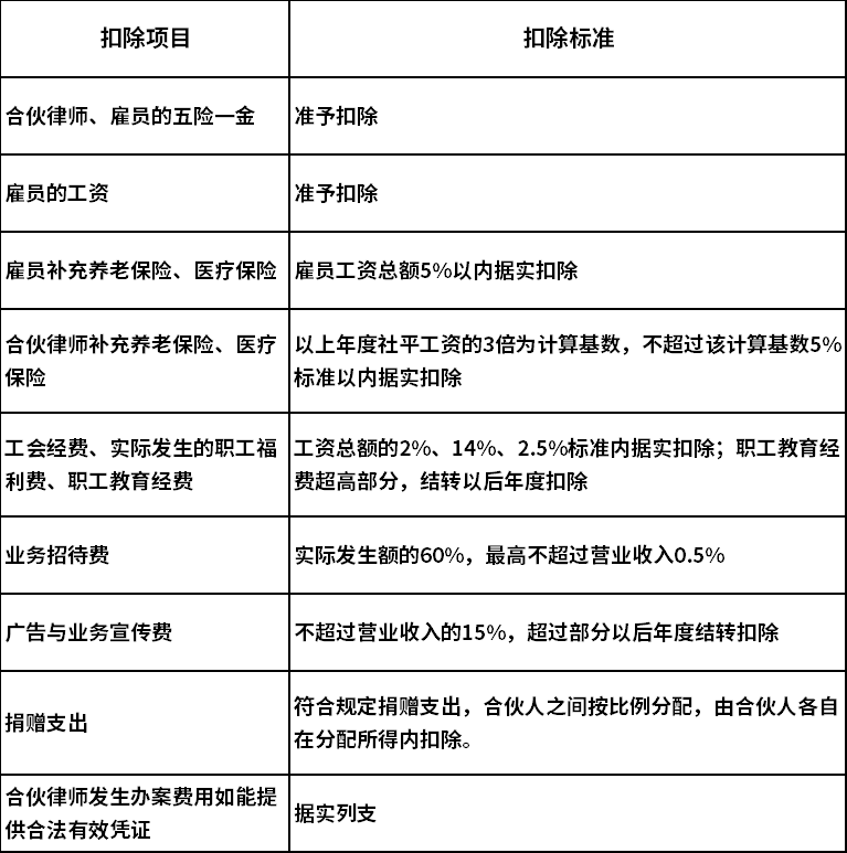
(3)合伙律所扣除项目与合伙人个人扣除项目不同。合伙制律师事务所税前扣除的各项成本费用,应为律所业务支出实际发生,与取得律师业务收入相关,符合真实性、合法性、相关性、合理性原则。


2.png


合伙人律师个人可以扣除的项目有基本减除费用、专项扣除、专项附加扣除、准予扣除的捐赠支出以及按照律师协会规定参加培训承担的培训费等依法确定的其他扣除。


(4)关于合伙人律师的费用扣除规定有期限限制已到期。根据国税总局2012年53号公告规定,合伙人律师在计算应纳税所得额时,应凭合法有效凭据按照个人所得税法和有关规定扣除费用;对确实不能提供合法有效凭据而实际发生与业务有关的费用,经当事人签名确认后,可再按下列标准扣除费用:个人年营业收入不超过50万元的部分,按8%扣除;个人年营业收入超过50万元至100万元的部分,按6%扣除;个人年营业收入超过100万元的部分,按5%扣除。这个政策规定于2015年12月31日执行到期,目前后续没有政策的延续文件,按规定在2016年之后计算合伙人律师经营所得时不能适用。但部分省市仍在继续执行该政策,律所应密切关注当地主管税务机关的执行口径。


(二)雇员律师:适用综合所得计税规则


雇员律师包括专职的提成/薪酬律师和兼职雇员律师,雇员律师从律所取得的收入是按“工资薪金所得”缴纳个人所得税,适用综合所得的计税规则。


1. 综合所得个税预交环节


例子:王律师是丙律师事务所薪酬律师,工资由基本工资、年终奖、分成收入、福利津贴等组成,律所不负责律师的办案费用,办案费用由律师自行承担,丙律所当地的办案费用扣除标准为30%。2019年1月,王律师取得基本工资5000元,分成收入30000元,春节福利津贴1000元;发生办案差旅费2000元,参加律师协会规定的业务培训支付800元。该月律所代扣代缴三险一金个人缴费1800元,王律师申报住房贷款专项附加扣除1000元。那么王律师2019年1月应预交多少个税?


(1)计算王律师2019年1月综合所得应纳税所得额:5000+30000*(1-30%)+1000-5000-1800-1000-800=17400元


(2)计算王律师2019年1月应扣缴的个税:17400*3%=522元


2. 综合所得个税汇算清缴环节


3.png


例子:赵律师是丁律师事务所提成律师,律所与律师约定的收入分成比例为2:8,赵律师2019年度实现业务收入40万元,每月从律师领取工资1万元,丁律所不负责律师的办案费用,办案费用由律师自行承担,丁律所当地的办案费用扣除标准为30%。赵律师2019年个人承担的三险一金2.4万元,住房公积金2.4万元,申报的专项附加扣除2.4万元。赵律师2019年度已预交个税2.03万元。那么赵律师2019年度汇算清缴应交多少税?


(1)计算王律师2019年度全年综合所得应纳税所得额:1*12+40*80%*(1-30%)-6-2.4-2.4-2.4=21.2万元


(2)计算王律师2019年度全年综合所得应纳税额:21.2*20%-1.692=2.548万元


(3)计算王律师2019年度应补税额:2.548-2.03=0.518万元


3. 雇员律师个税汇算的关键注意点


(1)35%的办案支出扣除规定已到期未延续。根据国税总局2012年53号公告规定,在2013年1月1日至2015年12月31日,办案费用扣除可以不超过分成收入的35%。但该政策到期后没有延续,因此2016年以后,仍应按国税发〔2000〕149号规定执行,雇员律师办案费用扣除比例为30%以内确定。


(2)办案支出按比例扣除和据实扣除只能二选一。雇员律师办案费支出在律师事务所有两种列支方式,一种是按比例扣除,一种是据实扣除。 

如果雇员律师和事务所采取了收入分成的方式,取得的分成收入扣除一定比例的办案费后计入工资薪金所得。因为35%的办案支出扣除规定已到期未延续,因此仍应适用之前30%的办案费用扣除比例。

如果雇员律师的办案费支出在律师事务所采取据实扣除,即发生的差旅费、通讯费及聘请人员等费用已经开发票在律所据实列支了,雇员律师在计算工资薪金个人所得税时,就按实际取得的工资薪金缴税,不能再按上述比例扣减办案费了。雇员律师的办案费用不得在律师事务所重复列支,也就是只能扣减一次。 


(3)兼职律师律所扣税不减除各项费用。兼职律师是指取得律师资格和律师执业证书,不脱离本职工作从事律师职业的人员。兼职的雇员律师在律所取得工资薪金时,因为其应扣除的各项费用由原单位来扣除,因此律所在扣缴其个人所得税时,需注意,不减除税法规定的各项费用,以收入全额(取得分成收入的为扣除办理案件支出费用后的余额)直接确定适用税率,计算扣缴个人所得税。

兼职律师自两处(原单位和律所)取得工资薪金综合所得,应在取得所得的次年3月1日至6月30日内,选择向其中一处任职、受雇单位所在地主管税务机关办理个人所得税汇算清缴。


三、律师不进行个税汇算清缴有哪些风险


对于律师而言,不管是之前禁止律师行业全行业核定征收,还是核定征收时应税所得率不得低于25%,在税务机关的眼中,律师都是属于高收入群体之列的,因此也是个税征管的重点关注对象。在个税汇算清缴时,如果有退税,纳税人有放弃退税的权利,但是如果需要补税,就产生了必须补税的义务。一旦不去履行个税汇算清缴补税的义务,各种风险扑面而来,被税局“重点照顾”的律师,风险可能就更大了。


1.信用惩戒


律师未依法如实办理综合所得年度汇算,会记入个人纳税信用记录,面临联合惩戒的风险。律师是个需要爱惜自己羽毛的职业,一旦因为个税缴纳问题被联合信用惩戒,会对生活、执业造成严重不利影响。


2.补税并加收滞纳金


税收滞纳金计量标准是每日万分之五,从滞纳税款之日收到实际缴纳税款之日,有可能会超过税款本金,即使不超过本金,每日万分之五,年息算是18.25%,代价也是很高昂的。


3.被处以税收行政罚款


律师未及时交税或者偷税,比如私自收费,收入未如实申报等,都可能被处以税收行政罚款,罚款金额为税款的0.5倍到5倍之间,当然如果律所没有按规定代扣代缴律师个人所得税,对律所可处以应扣未扣税款0.5倍到3倍罚款。


4.涉嫌虚开发票罪


在没有真实交易情况下取得发票或者有真实交易但是取得与真实交易不符的发票时,比如买票冲账行为,如果虚开发票数量超过100份或者虚开发票税额超过40万元,即构成虚开发票罪。情节严重的,处二年以下有期徒刑、拘役或者管制,并处罚金;情节特别严重的,处二年以上七年以下有期徒刑,并处罚金。


5.涉嫌逃避缴纳税款罪


纳税人采取欺骗、隐瞒手段进行虚假纳税申报或者不申报,逃避缴纳税款数额较大并且占应纳税额10%以上的,处三年以下有期徒刑或者拘役,并处罚金;数额巨大并且占应纳税额30%以上的,处三年以上七年以下有期徒刑,并处罚金。需要注意的是,律师和律所都可能涉嫌本罪。


四、结 语


随着互联网、大数据技术的不断深入运用, 跨部门、跨层级的信息共享、数据同步、业务协同在不断强化,税务征管的力度和刚性也在不断强化,税务机关对社保、银行、不动产登记等各部门数据的聚合,将使得企业和个人的涉税违法行为更快、更容易被发现,纳税人税务风险爆发的速度越来越快,依法纳税不再是一句空话。


 基于律师行业的特点,合伙制律所的财务核算相对薄弱、税务管理不太健全、律师对涉税事项处理也相对陌生。但随着近几年国家整体税务管理环境的快速变化,律所和律师个人应跟上形势,加强涉税知识学习和理解,强化税务管控意识,即依法纳税,避免税务风险,又不多交冤枉税,争取最大限度的合法权益。


文章分享
相关文章推荐